早餐那杯看似寻常的牛奶,或许影响的并不只是一天的精力状态,也不仅是骨骼是否更结实。它们或许正在启动一场免疫系统行动,直接影响免疫T细胞在肿瘤战场的“士气”和“续航力”。
最近,复旦大学、上海交通大学等多中心团队联合在Nature Cell Biology发表了一项重磅研究——首次系统揭示牛奶等饮食中的半乳糖如何通过“肝脏–T细胞”的秘密对话,重塑肿瘤微环境,阻止免疫细胞过早“精疲力尽”,从而显著抑制肿瘤生长。

DOI:10.1038/s41556-025-01716-8
“疲劳”的T细胞与“守护者”IGFBP-1
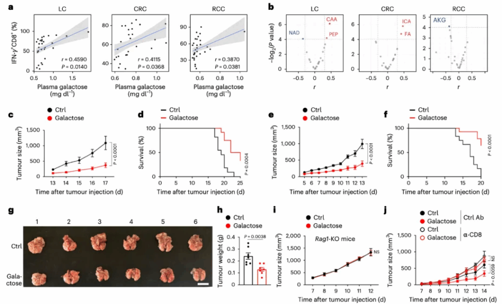
研究团队首先在肺癌、结直肠癌和肾癌患者中观察到一种现象:血液中半乳糖浓度较高的患者,其肿瘤组织内具有更强杀伤活性的干扰素-γ阳性CD8+T细胞也更多。这一相关性提示,半乳糖或许与抗肿瘤免疫存在某种隐秘的联系。

饮食来源的半乳糖在体内增强抗肿瘤T细胞免疫
随后,他们在小鼠模型中证实,高半乳糖饮食能显著抑制黑色素瘤、肺癌及结肠癌的生长,并延长小鼠的生存期。
当研究人员使用缺乏T细胞的Rag1基因敲除小鼠,或通过抗体清除CD8+T细胞后,半乳糖的抑癌效果便消失了。
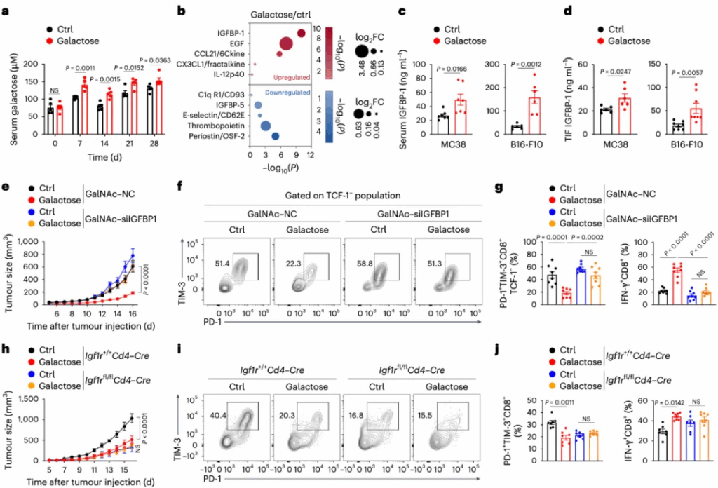
为什么半乳糖能增强CD8+T细胞的战斗力?深入的细胞图谱分析发现,半乳糖喂养的小鼠,肿瘤中的CD8+T细胞更不容易进入“衰竭”状态。这些T细胞不是变得“懒散”,而是保持了“记忆”和“攻击”的潜能。

饮食半乳糖对肿瘤浸润CD8+T细胞的影响
但半乳糖自己并不直接作用于T细胞,而是扮演了一位“信使”的角色。它进入体内后,绝大部分被肝脏吸收,并成功“说服”肝细胞大量分泌一种名为“胰岛素样生长因子结合蛋白1”(IGFBP-1)的蛋白质。IGFBP-1如同一位“守护者”,它在血液中游弋,精准地结合并中和“胰岛素样生长因子-1”(IGF-1),从而阻断了IGF-1信号通路。

饮食半乳糖通过IGFBP-1促进抗肿瘤CD8+T细胞免疫的机制
mTORC1信号轴“熄火”
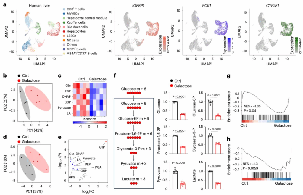
那么,半乳糖是如何“说服”肝细胞增产IGFBP-1的呢?答案藏在肝脏的代谢重编程中。研究团队发现,半乳糖进入肝细胞后,竟一反常态地“压制”了细胞的糖酵解代谢,导致一系列糖酵解中间产物的水平下降。这种代谢模式的转变,直接导致了细胞内一个重要能量与代谢中枢——mTORC1信号通路的“熄火”。
而当mTORC1活性降低,一个名为Foxo1的转录因子便被激活,它进入细胞核内,结合到Igfbp1基因的启动子区域,如同按下“启动开关”,最终驱动IGFBP-1的合成与释放。通过构建肝细胞特异性敲除mTORC1关键组件Raptor的小鼠,研究人员证实,一旦mTORC1被抑制,即使不额外补充半乳糖,肝细胞也会自发增产IGFBP-1,并达到同样的抑癌效果。

循环半乳糖重新编程肝细胞的代谢
机制的最终验证,还是得回归临床。研究团队在癌症患者群体中进行了分析,结果与动物实验高度吻合:那些血液中IGFBP-1水平较高的患者,其肿瘤组织中的CD8+T细胞显得更为“骁勇善战”——衰竭标志物PD-1、TIM-3的表达更低,而杀伤性分子干扰素-γ的表达更高。

血浆中IGFBP-1水平升高与癌症患者中改善的T细胞反应之间的相关性
总体而言,这项研究揭示,日常饮食中的成分,远不止是能量与物质的供给,更是身体内部信息网络的调节者。尽管研究人员强调,这并非鼓励人们盲目大量摄入半乳糖,但它无疑为“食疗”赋予了全新的科学内涵,也为开发“吃出来的免疫力”提供了激动人心的前瞻视角。在未来,我们或许不仅能通过药物调动免疫系统,还能通过精准的营养干预,为身体的抗癌战士提供最坚实的后盾。参考资料:
[1]Du, X., Li, W., Li, G.et al. Diet-derived galactose reprograms hepatocytes to prevent T cell exhaustion and elicit antitumour immunity. Nat Cell Biol27, 1357–1366 (2025). https://doi.org/10.1038/s41556-025-01716-8